Learn about the various processes surrounding training and credentialing for use of the FIM / WeeFIM instrument.
Training & credentialing
Training and credentialing
Training and eligibility
To be qualified to use the FIM/WeeFIM tool, the first step is to be trained in the use of the instrument. Training must be provided by an AROC endorsed accredited Trainer and there are a number of options:
- Attend an upcoming AROC Open Workshops conducted by Master Trainers. These are provided several times each year and are open to all individuals to attend.
- Request an AROC Master Trainer FIM workshop at your site. These workshops can be requested if several people in your organisation/facility require training.
- Have a FIM clinician accredited as a FIM Facility Trainer. Organisations that undertake regular training of their staff often have one of their FIM clinicians accredited as a FIM Facility Trainer to conduct in-house FIM workshops.
Once you have completed a FIM workshop, you then need to become credentialed, which means sitting and passing an examination. Credentialing lasts two years after which time you need to resit a FIM/WeeFIM examination to maintain your credentialing. Once every four years, you should complete FIM training. Please refer to our Credentialing and Re-credentialing tab for more details.
If you wish to become FIM credentialed for adult assessments, you are required to complete a FIM workshop and pass a FIM examination. If you wish to become WeeFIM credentialed for paediatric assessments, it’s required you complete a WeeFIM workshop and WeeFIM examination.
Are there any eligibility criteria for training?
AROC's policy is that training is available to Registered Nurses (RN), Enrolled Nurses (EN), Doctors, Registrars and Allied Health staff with an appropriate tertiary clinical qualification. Assistants in nursing (AIN) and allied health assistants are welcome to attend training sessions to increase their knowledge and understanding of the FIM, and so contribute to FIM scoring in a clinical setting, but they are not eligible or required to become credentialed.
A pass mark of 80% is required for credentialed status to be achieved. On attaining credentialing status you will be issued with a credentialing certificate. Credentialed status lasts for two years, after which candidates must sit a re-credentialing exam if they wish to remain accredited.
If you would like to complete the exam to become credentialed, or to be re-credentialed, please contact AROC.
Credentialing and re-credentialing
Once you complete a workshop to become credentialed as a FIM or WeeFIM clinician, you must complete and pass a credentialing FIM or WeeFIM examination with a score of ≥80%. After the workshop, you will be allocated a FIM ID. This is your unique identifier (like your registration number), which is needed to log into AOS (AROC’s Online System). You will need to access AOS if you wish to either sit your credentialing exam or purchase FIM products. Costs of FIM and WeeFIM products can be viewed in the Resources section.
Re-credential in FIM/WeeFIM
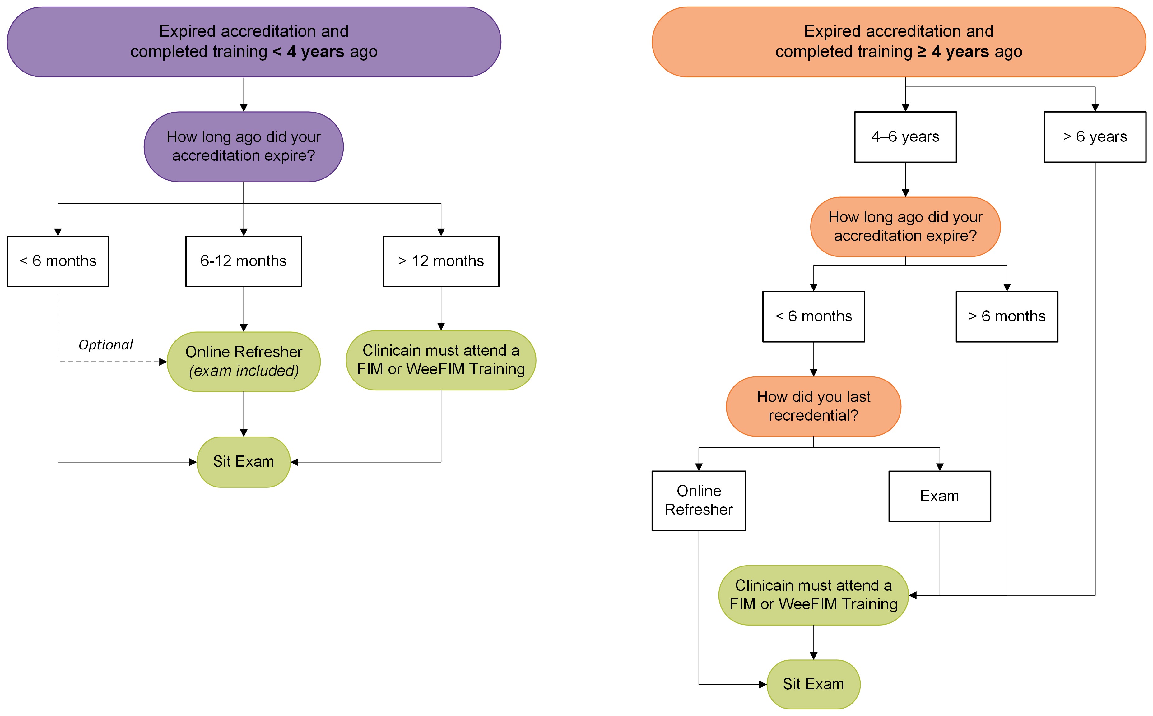
The method of re-credentialing is dependent on when you last attended a workshop and whether your accreditation has expired. FIM accreditation lasts two years. We urge FIM clinicians to purchase a FIM Exam every 2 years to remain credentialed. If credentialing is maintained, then every 4 years we recommend clinicians do a FIM Online Refresher (includes Exam) or attend a FIM workshop. It is best practise for clinicians to alternate between a refresher and workshop every 4 years, as it has been observed that FIM assessment quality decreases if re-training does not occur.
See below for cycle, flowchart and scenarios
1. I have maintained my accreditation
8-Year Training Cycle: is relevant as long as you maintain your FIM/WeeFIM accreditation. Please refer to the diagram below illustrating the 8-year FIM training cycle, starting with a FIM Training Workshop plus Exam at year 0, followed by an Exam at year 2, an Online Refresher Course plus Exam at year 4, another Exam at year 6, and restarting the cycle at year 8.

2. My accreditation has expired:
Flow chart: is relevant if your FIM/WeeFIM accreditation has expired

3. Understanding different accreditation scenarios:
- Scenario 1: If you have attended a workshop within the past 2 years and your accreditation is about to expire, you can simply purchase an Exam to regain your accreditation.
- Scenario 2: If it has been between 2 and 4 years since you attended a FIM workshop and your accreditation is about to expire, you can purchase an Online Refresher (includes an Exam) to regain your accreditation.
- Scenario 3: If you have attended a workshop in the past 4 years and your accreditation has expired:
- Less than 12 months - complete the Online Refresher with examination
- Longer than 12 months - attend a face to face FIM workshop and complete the examination
If you are unsure, please contact FIM.
FIM / WeeFIM open workshops
FIM/WeeFIM Open workshops provide training to perform the adult FIM or paediatric WeeFIM assessment. New users of the FIM or WeeFIM instrument are required to attend a training workshop prior to attempting a credentialing exam.
Workshops provide education on how to score the instrument. The tool has been designed to be administered quickly and uniformly and has proved to be a valid and reliable measure. The FIM and WeeFIM instrument assesses self-care, sphincter control, transfers, locomotion, communication and social cognition on a seven-level scale. After training, to become credentialed, eligible participants are required to sit a credentialing examination. If they pass they will receive a credentialing certificate. Please refer to our workshop page for details regarding registering for a FIM or WeeFIM open workshop.
FIM Facility Trainer open workshops
The Facility Trainers workshop is designed to train eligible and currently credentialed FIM clinicians how to teach staff at their facility to use the FIM instrument. Clinicians will learn to teach FIM in an accurate and consistent way, ensuring the people they train score FIM accurately and consistently. In order to attend the Facility Trainer workshop, a candidate FIM clinician must have satisfied all the prerequisites for the trainer level of a Facility Trainer.
FIM workshop at your site conducted by an AROC Master Trainer
If your facility would like an AROC Master Trainer to deliver a FIM or WeeFIM workshop onsite, the first step is to complete a workshop request form (pdf) with your preferred dates and expected participant numbers (workshops can accommodate 2–20 participants). Send the completed form to AROC. If you have any questions, you can contact AROC by email or telephone (02 4221 4695). Once the form is received, AROC will get in touch to discuss further details. Workshop costs can be estimated using the following:
- A standard weekday fee of $1500 + GST (for members of AROC)
- A standard weekday fee of $3000 + GST
- A standard weekend fee of $2100 + GST (for members of AROC)
- A standard weekend fee of $3400 + GST
- Travel costs, travel time and accommodation costs of the Master trainer
- Exams are $45 + GST each
- Manuals are $36 + GST each
A formal quote will be provided once a workshop date is confirmed.
Virtual Training for your organisation
Virtual FIM or WeeFIM Training can be available for organizations who use the FIM or WeeFIM tool for the purposes of one-off functional assessments in a community setting (such as for NDIS or insurance purposes). If interested, please complete a Video Conference Training Request Form (pdf), providing possible dates and numbers. Virtual training Sessions are capped at 10 participants and the costs are the same as the estimated FIM Workshop costs (above).
There are two trainer levels - Facility Trainers and Master Trainers.
Facility Trainers
FIM Facility trainers train staff in the FIM instrument within their facility only (bricks and mortar protocol), as part of their job description in their normal paid time (i.e. not as an independent contractor). FIM Facility Trainers cannot train staff from other facilities even when those facilities are part of the same health service.
There are essentially three stages to becoming a FIM Facility Trainer:
-
- Hold current credentialing at ≥85% (achieved on the first exam attempt) with ≥3 years’ experience as a credentialed FIM clinician (including the past 12 months).
- Attend an AROC Master Trainer led FIM training within 12 months prior to Facility Trainer training.
This is a requirement for candidate Facility Trainers attending Facility Trainer training for the first time, and strongly recommended for currently accredited FIM Facility Trainers completing a refresher. The purpose of this requirement is not to teach FIM fundamentals, which candidate Facility Trainers are expected to already understand. Instead, it provides the candidate an opportunity to observe an experienced trainer, gain insight to delivery approaches and nuances, and better prepare for Facility Trainer training. - Attend Facility Trainer (train-the-trainer) training and successfully meet competencies.
- Hold current credentialing at ≥85% (achieved on the first exam attempt) with ≥3 years’ experience as a credentialed FIM clinician (including the past 12 months).
WeeFIM Facility Trainers - contact AROC for information about WeeFIM Facility Training.
Criteria to become a Candidate Facility Trainer
- Hold current credentialing status.
- Achieved ≥85% on the first attempt in the most recent credentialing exam.
- Have ≥3 years’ experience in using the FIM instrument as a credentialed FIM clinician, inclusive of the last 12 months (currency of practice).
- Trained in FIM by an AROC Master Trainer within 12 months prior to attending Facility Trainer training.
- Attend Facility Trainer training, prepared to actively participate and present part of the training session to other participants.
- Have expertise and/or relevant experience in training others.
- Be supported by their employer to attend Facility Trainer training and ensure employer is:
- Aware that training as a Facility Trainer equips the candidate to present FIM training to internal staff regularly.
- Prepared to provide opportunities for the candidate Facility Trainer to train staff.
- Aware of the expectation that training is to be delivered within 3 months of the candidate achieving FIM Facility Trainer status.
- At AROC's discretion, this first at-facility training may need to be co trained with and evaluated by a Master Trainer prior to Facility Trainer status being awarded to the candidate.
Ongoing Requirements
FIM Facility Trainers must maintain their accreditation on two levels:
- FIM accreditation – complete the FIM exam every 2 years with a score ≥85% on first attempt.
- Facility Trainer accreditation – FIM Facility Trainers are regularly reviewed as below:
-
- Pass the FIM exam with a score of ≥85% on first attempt every two years.
- Conduct at least one training session per year.
- Attend Facility Trainer training conducted by an AROC Master Trainer at least every four years.
- At completion of each at-facility training session:
- Ensure participants complete the online feedback survey (QR code or survey link); and
- Add "Workshop Attendance" to participants’ AOS record (in lieu of submitting attendance sheets to AROC).
- It is strongly recommended FIM Facility Trainers:
- Attend FIM Facility Trainer information meetings (generally held every six months).
- Attend FIM training conducted by an AROC Master Trainer every four years (aligned with refresher Facility Trainer training attendance).
- Pass the FIM exam with a score of ≥85% on first attempt every two years.
Download the Facility Trainer core competencies (pdf)
AROC recommends and teaches that FIM trainings should be conducted over at least a 6-hour period and include a maximum of 12 participants or 20 in co-trained training sessions. Download more information about training duration (pdf).
Master Trainers
Master Trainers have in-depth expertise with the FIM instrument and substantial experience training others in its administration. They are independently contracted to AROC and train outside their own facility for payment. In their contracted capacity with AROC, they train in all facilities (public and private) and conduct FIM or WeeFIM training for clinicians and FIM Facility Trainer training. Training conducted within their own facility is delivered in their capacity as a Facility Trainer in their normal paid time.
There are a limited number of Master Trainer positions. When a vacancy arises, AROC seeks expressions of interest from suitably qualified people to fill the vacancy.
Criteria to become a Master Trainer
- Invited by AROC to become a Master Trainer.
- Trained in FIM or WeeFIM instrument by an AROC Master Trainer.
- Achieve ≥90% on first attempt in the most recent credentialing exam.
- Satisfactory completion of the Facility Trainer training.
- Hold current credentialing status.
- Have at least 5 years’ experience using the FIM instrument.
- Have at least 3 years’ experience as a Facility Trainer and/or clear evidence of training expertise and experience.
- Receive a positive review by a current Master Trainer against standard competencies, including:
- Knowledge of subject matter
- Delivery of subject matter
- Ability to handle questions
- Active audience engagement
- Effective listening skills
- Confidence in presenting
- Adaptability to audience
- Teaching strategies that facilitate discussion and learning
- Contribution to a supportive and interactive learning environment